NFT ARTChain: The Intersection of Art and Technology
Welcome to “Building Trust Block by Block,” where we’re not just connecting the blocks but creating a blockchain masterpiece. In this blog, we’ll explore the blockchain world through the lens of our favorite game – “Connect the Blocks. and also NFT-ArtChain where ART_MEET_TECH!!
What is NFT ARTChain?
In recent years, “blockchain” has indeed become a buzzword, often used in Technology conferences but it is not widely adopted and is in the developing stage and has become a hype. Let’s address the elephant in the room and explore the substantial reasons that make blockchain more than just a passing hype.
To change this perspective, we introduced NFT-ARTChain as one of our initiatives.
NFT-ARTChain is nothing but a platform for securing digital art. Our carefully crafted blockchain provides a safe, decentralized space. With NFT-ARTChain, artists can turn their digital creations into unique NFTs, ensuring authenticity. What sets us apart is NFT integration and our smart contract, adding an extra layer of assurance for artists’ rights. Additionally, we can generate a digital image and create it into NFT just by writing a prompt that we do in ChatGPT or other GenAI tools.

From Pixels to Prosperity!
Let’s break it with a simple analogy, Imagine you have a special kind of digital sticker. This sticker is not like regular stickers you can swap with your friends – it’s unique, one-of-a-kind. Now, let’s say this special sticker represents something valuable, like a rare piece of digital art, a cool video game item, or even a memorable moment captured in a digital file.
In the digital world, NFTs are like these special stickers. Each NFT is a unique digital asset that represents ownership or authenticity of a specific item, like the rare digital art we mentioned earlier. What makes them special is that each NFT has its own distinct information, making it different from any other token.
Now, imagine all these special stickers are stored on a digital ledger, kind of like a super-secure digital list. This list is the blockchain. It keeps track of who owns each special sticker and ensures that no one can create a fake one.
Let ‘see how to create a digital asset:

More about Blockchain and NFT
There were so many words that someone might not understand like “Mint”, “IPFS”, “Metamask”, ”Smart Contract”, ”Tokenization”
let’s understand this more than just the definition
Imagine your artistic process as using a magical paintbrush to “mint” unique gems – one-of-a-kind digital masterpieces. Picture the enchanted art gallery as a decentralized space like IPFS, where your creations find a secure and organized home.
To showcase your magical artworks, envision Metamask as your mystical key, unlocking the doors of the gallery. Within this enchanting space, a guide named Smart Contract automates transactions seamlessly, ensuring a secure experience.
Now, think of turning your magical artworks into special coins through “tokenization.” These digital tokens, like enchanting coins, are easily tradable and admired within the mesmerizing walls of the enchanted gallery. Welcome to a whimsical world where each stroke of your magical paintbrush adds a touch of blockchain magic to your digital masterpiece.
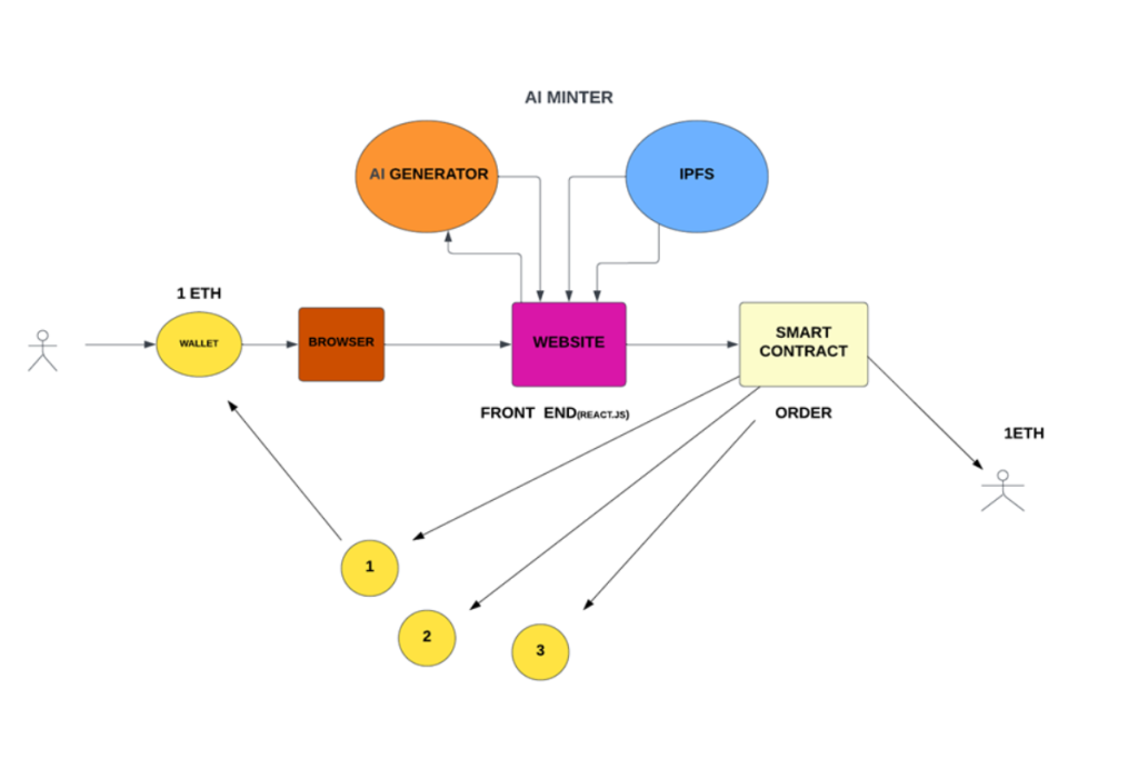
Below is the process of NFT-ARTChain, the diagram is self-explanatory, and the flow of the process

An artist who can either input a creative prompt or upload their own image. Subsequently, they connect with Metamask, a cryptocurrency wallet that generates assets. These assets are then uploaded to IPFS, triggering the mintNFT function. During this process, the artist signs in to Metamask, facilitating entry into the blockchain. Following the transaction, a smart contract is established, resulting in the creation of a unique NFT. The artist has the option to showcase their NFT on a marketplace for potential sale or retain it as a non-fungible token.
Proof Of Concept
Here is the Proof of concept
Oh! While saying proof of concept let’s go into the Proof of Stake algorithm on which this all rely Proof of Stake (PoS) is a consensus algorithm used in blockchain networks to validate and confirm transactions, as well as create new blocks.
let’s go back to the Proof of concept for NFT-ARTChain
This serves as the proof of concept (POC) for an AI image generator that transforms images into Non-Fungible Tokens (NFTs) and subsequently stores them on the InterPlanetary File System (IPFS). The process begins by connecting the user’s Metamask account. Following the connection, a user inputs a prompt, generating an image by clicking the “Generate” button. Metamask prompts the user for a transaction, and upon completion, the generated image is obtained.

Furthermore, the metadata link associated with the image opens a JSON file, revealing an IPFS hash. This hash is generated through cryptographic algorithms which are Secure Hash Algorithm-256(SHA-256), ensuring a high level of security. The entire system operates in a decentralized manner, enhancing its safety measures.
Conclusion
Closing in on NFT-ARTChain, think of it as a digital art sanctuary, where blockchain turns creations into secure, one-of-a-kind NFTs. Now, extend this wizardry to banks – it’s not just about locking down transactions but reshaping how we handle our everyday money matters. In this future, fraud becomes a rarity, and blockchain opens up a world of possibilities, not just for art but for how we trust and trade.
Checkout my Previous Blogs: https://www.archive.statusneo.com/the-secrets-of-crm-dynamics-your-journey-to-success/